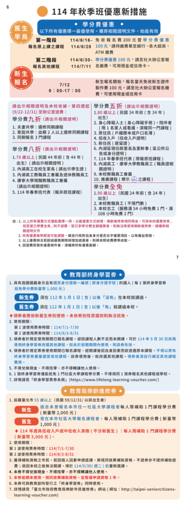
0102